移到主要內容
:::
疾管科
文章發布日期 2026-01-19
最後異動日期 2026-01-19

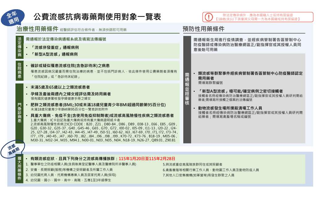
自115年1月20日起公費抗病毒藥劑針對七類對象擴大實施,符合條件者儘早使用

疾病管制署(下稱疾管署)考量今(115)年2月春節連續假期,鄉親南來北往恐造成疫情擴散,故自今年1月20日起至2月28日止,擴大公費流感抗病毒藥劑(下稱公費藥劑)使用條件「有類流感症狀,且具下列身分之流感高傳播族群」。

1.醫事單位之防疫相關人員(含具執業登記醫事人員及醫療院所非醫事人員)。

2.安養、長期照顧(服務)等機構之受照顧者及所屬工作人員。

3.幼兒園托育人員、托育機構專業人員及居家托育人員(保母)。

4.幼兒園、國小、國中、高中、高職、五專 1 至 3 年級學生。

5.與流感重症高風險族群同住或其照顧者。

6.禽畜養殖等相關行業工作人員、動物園工作人員及動物防疫人員。

7.其他人口密集機構(如軍營等)易發生群聚之人員。

目前本縣公費藥劑配置於90家合約醫療機構(詳見本局全球資訊網https://www.mlshb.gov.tw/nc),配置藥劑包括克流感、易剋冒及瑞樂沙。如有危險徵兆(如呼吸急促、呼吸困難、發紺、血痰、胸痛、意識改變、低血壓等)應儘速就醫,並由醫師依主訴與臨床判斷,評估是否符合公費藥劑用藥條件,倘經判斷符合條件者,不需流感快篩,即可開立公費藥劑,以把握用藥時機。

楊文志局長提醒,鄉親勿輕忽流感嚴重性,應落實勤洗手及注意咳嗽禮節等個人衛生防護措施,有呼吸道症狀時應佩戴口罩;打噴嚏時應用面紙或手帕遮住口鼻,或用衣袖代替;與他人交談時,儘可能保持1公尺以上。鄉親如有類流感症狀,應就近就醫並充分休息,待痊癒後再上學,以免病毒於同儕間傳播造成疫情發生。

活動照片
螢幕擷取畫面 2026-01-19 152405螢幕擷取畫面 2026-01-19 152420

文章分類

點閱數: 3481