移到主要內容
:::
心健中心
文章發布日期 2026-04-24
最後異動日期 2026-04-24

【藥癮不是意志薄弱,而是需要治療的慢性疾病】

藥癮是一種與腦部功能改變相關的慢性疾病,可能出現反覆發作的情形,但透過適當的醫療治療與支 持服務,多數人仍可逐步恢復穩定並改善生活狀況。

 

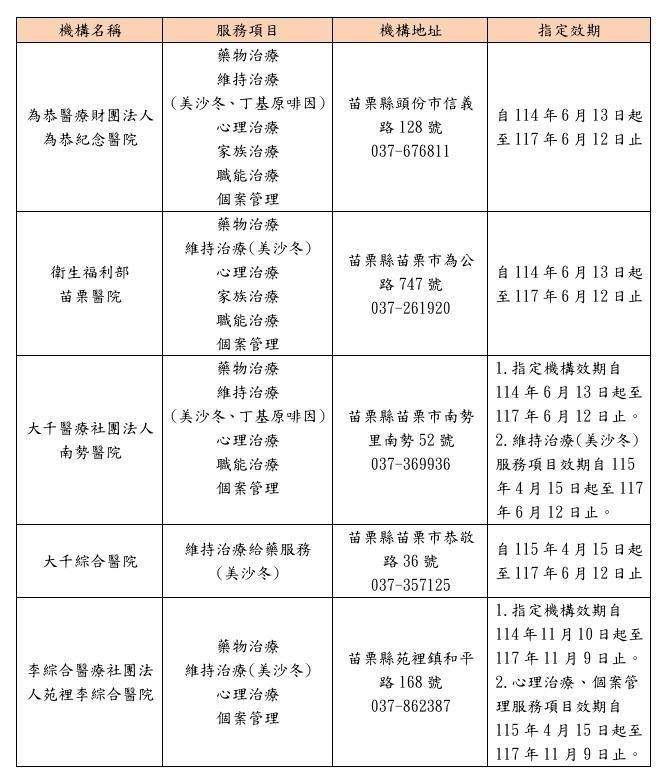
 衛生福利部提供藥癮治療補助,成人每人每年最高補助新臺幣35,000元,未成年者最高可達40,000 元。全台設有物質使用障礙症治療及生活重建業務指定機構,提供專業且持續的治療服務。

 

苗栗縣指定藥癮治療合作機構
苗栗縣指定藥癮治療合作機構
文章分類

點閱數: 92